家长注意啦!2024年春季横琴粤澳深度合作区公办幼儿园和公办中小学转学插班即将开始报名!赶紧来了解一下。
公办幼儿园插班报名
01 招生计划
本次启动3所公办幼儿园的招生计划,仅部分阶段可接纳少量转学插班生,已在合作区公办幼儿园就读的幼儿不予区内转学,合作区民生事务局将做好学位统筹工作。具体招生阶段如下:
横琴中心幼儿园开放小班至大班招生;
横琴首都师范大学子期实验幼儿园开放小班至大班招生;
横琴首都师范大学伯牙幼儿园开放中班至大班招生。

02 招生对象
①优先保障类幼儿
经核准的高层次人才子女、符合条件的人民警察优抚对象子女、消防救援人员优抚对象子女、现役军人子女和经审核的协议类人员子女等。
②户籍类幼儿
1.具有横琴户籍的适龄幼儿;
2.法定监护人在合作区工作或居住的澳门籍幼儿。
符合上述类别的对象按照相应年龄报读:
小班:3-4周岁(2019年9月1日-2020年8月31日出生)。
中班:4-5周岁(2018年9月1日-2019年8月31日出生)。
大班:5-6周岁(2017年9月1日-2018年8月31日出生)。

03 报名时间及方式
①报名时间
2023年12月30日9时至2024年1月5日18时。
②报名方式
采取网上报名方式,登录合作区学前教育阶段公办幼儿园招生报名系统进行报名。
04 招生流程
①网上报名(2023年12月30日-2024年1月5日)
在规定报名时间内登录合作区招生系统,根据操作指引,选择申请类别、幼儿园意向等,如实填写幼儿及法定监护人信息、房产信息等,上传幼儿出生证、幼儿及家长户口簿、工作证明等相关材料,点击保存,确认成功提交。在规定报名时间内,法定监护人可自行登录合作区招生系统对已提交的信息做修改。
②审核信息(2024年1月8日-2024年1月19日)
民生事务局汇总网上申请信息后,统一提交公安、不动产登记中心、人社局等部门核准,报名登记资料以本次报名截止前登记信息为准。如需对申请材料原件进行审核,申请人应按要求提供原件。
③查询幼儿的插班录取结果(2024年1月23日)
合作区招生系统将于1月23日反馈审核结果或拟录取学校,请法定监护人登录系统自行查询。
④幼儿园确认入读意向(2024年1月24日-2024年2月2日)
由拟录取幼儿园电话或短信的方式联系幼儿法定监护人,确认入读意向,对接入读事宜,民生事务局不再另行通知。
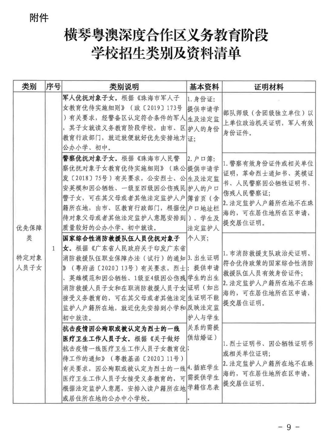
05 招生类别及资料清单

06 注意事项
(一)家长须在规定时间内完成网上报名,逾期不再受理。凡在规定期限内完成网上报名申请学位的,均为有效申请,与报名时间先后无关。因法定监护人信息录入不准确或提供虚假信息而导致无法安排学位的,责任自负。
(二)插班学位有限,可能无法满足所有符合条件幼儿的插班需求,幼儿监护人在家庭购房和户籍迁移时请谨慎考虑。合作区民生事务局将进行统筹安排学位,如不服从统筹安排的,将视为自动放弃。未被录取的,请家长做好合理安排。
公办中小学转学插班报名
01 招生计划
本次启动3所公办小学和2所公办初中的招生计划,仅部分年级可接纳少量转学插班生,合作区民生事务局将做好学位统筹工作。具体招生年级如下:
横琴第一小学1至3年级;
横琴首都师范大学伯牙小学2至5年级;
横琴首都师范大学子期实验小学1至3年级;
横琴第一中学7至8年级;
横琴首都师范大学子期实验中学7年级。

02 招生对象
符合以下类别的学生可申请合作区公办中小学插班,报名类别有这些↓
①优先保障类学生(简称保障生)
按照相关规定和协议约定,受入学保障的军人优抚对象、警察优抚对象、国家综合性消防救援队伍人员优抚对象、抗击疫情因公殉职或被认定为烈士的一线医疗卫生工作人员、高层次人才、协议类高管等人员子女。
②户籍类学生(简称户籍生)
1.具有横琴户籍的适龄儿童少年;
2.法定监护人在合作区工作或居住的澳门籍适龄儿童少年。

03 报名时间及方式
①报名时间
2023年12月30日9时至2024年1月5日18时。
②报名方式
采取网上报名方式,登录合作区义务教育阶段公办学校招生报名系统进行报名。变相留级重复申请学位的,取消其学位申请资格。
04 招生流程
①网上报名(2023年12月30日-2024年1月5日)
在规定报名时间内登录合作区招生系统,根据操作指引,选择申请类别和拟报读学校、年级,如实填写学生及法定监护人信息、房产信息等,上传学生学籍信息表、学生出生证、学生及家长户口簿、工作证明等相关材料,点击保存,确认成功提交。在规定报名时间内,法定监护人可登录合作区招生系统修改已提交的信息。
②审核信息(2024年1月8日-2024年1月19日)
民生事务局汇总网上申请信息后,统一提交公安、不动产登记中心、人社局等部门核准,报名登记资料以本次报名截止前登记信息为准。如需对申请材料原件进行审核,申请人应按要求提供原件。
③查询插班学生录取结果(2024年1月23日)
合作区招生系统将于1月23日反馈审核结果或拟录取学校,请法定监护人自行登录系统查询。
④学校确认入读意向(2024年1月24日-2024年2月2日)
由拟录取学校电话或短信的方式联系学生法定监护人,确认入读意向,对接入读事宜,民生事务局不再另行通知。
05 招生类别及资料清单


06 注意事项
(一)家长须在规定时间内完成网上报名,逾期不再受理。凡在规定期限内完成网上报名申请学位的,均为有效申请,与报名时间先后无关。未按时报名的学生,无法保证学位供给。因法定监护人信息录入不准确或提供虚假信息而导致无法安排学位的,责任自负。
(二)报名材料按照报名系统要求如实上传(详见招生类别及资料清单),学籍信息表未能提供视为资料不齐全,不予受理转学申请,并不做另行通知。
(三)未在“学籍系统”建立学籍的,还须提交加盖原就读学校公章的在读证明(非中文证明需附中文译文公证书)。
(四)插班学位有限,可能无法满足所有符合条件学生的插班需求,学生监护人在家庭购房和户籍迁移时请谨慎考虑。合作区民生事务局将进行统筹安排学位,如不服从统筹安排的,将视为自动放弃。未被录取的,请家长做好合理安排,避免对学生继续就学造成影响。
(五)下列阶段或情形不予转学:
1.各学段毕业年级(六年级、初三年级)
2.学生正处于受处分期间
3.已就读合作区公办学校
(六)根据《珠海市教育局关于做好进城务工人员随迁子女在我市参加中考工作的意见》(珠府办〔2013〕16号)中的“随迁子女纳入报考示范性普通高中指标生计划的范畴,需初中三年在我市同一学校就读并持有该校连续3年完整学籍的应届初三毕业生”规定和珠海市高中阶段学校招生工作实施细则等文件要求及精神,已就读初中的非珠海市户籍学生,中途申请转学的,不享受珠海市普通高中指标生资格。
横琴粤澳深度合作区招生系统
https://14.29.71.19:8860/visithqedu
横琴粤澳深度合作区民生事务局官方网站
http://www.hengqin.gov.cn/livelihood/
咨询电话
0756-8841660,0756-8688015
咨询窗口
横琴粤澳深度合作区市民服务中心84号窗口
解释权
本文由合作区民生事务局负责解释。
分享给身边的家长!如果孩子有转学插班需求,请注意报名时间和方式等内容!更多详情扫描下方二维码↓

关于2024年春季横琴粤澳深度合作区公办幼儿园插班报名的通知

关于2024年春季横琴粤澳深度合作区公办中小学转学插班报名的通知
无障碍沟通
简体
智能问答



粤公网安备 44049202000001 号