第十五届全国运动会网球比赛交通管制通告
中华人民共和国第十五届运动会网球比赛将于2025年11月9日至11月20日在横琴国际网球中心举行,为确保赛事期间道路交通安全畅通,将对横琴粤澳深度合作区内赛事路段实施交通管制及交通指引,具体信息如下:
一、交通管制
(一)2025年11月1日6时起至11月20日22时,封闭七色彩虹路(知音南道至琴石道路段);建议社会车辆绕开该路段出行。
(二)2025年11月9日6:30-22:00(具体结束时间以当天赛事结束时间为准),对琴石道(香江路至横琴大道)实施交通管制(持证车辆可通行),对彩虹路(知音南道至子期南道)、琴韵路实施封闭(持证车辆可通行),禁止无证机动车驶入;同时禁止非机动车驶入,禁止机动车停放(含泊位)。
(三)2025年11月10日至11月20日,每日7:30-23:00(具体结束时间以当天赛事结束时间为准),对琴石道(香江路至横琴大道)实施交通管制(持证车辆可通行),对彩虹路(知音南道至子期南道)、琴韵路实施封闭(持证车辆可通行),禁止无证机动车驶入;同时禁止非机动车驶入,禁止机动车停放(含泊位)。
交通管控图↓

(四)因11月8日、9日横琴粤澳深度合作区将同步举行第十五届全国运动会自行车赛,相关道路封控及网球赛事观众车辆绕行安排如下:
1. 11月8日11:30起至14:20,对南琴路(保税区北门路口至横琴大桥段)、横琴大桥、环岛东路主道(环岛北路口至横琴大道路口段,北往南方向)、横琴大道(环岛东路口至环岛西路口段,东往西方向,其中琴诗隧道、三叠泉隧道、琴羽隧道、琴石隧道双向)、环岛西路(横琴大道路口至环岛北路口段,南往北方向)、环岛北路(环岛西路口至环岛东路口段,西往东方向,其中北环隧道双向)实施交通管制。

2. 11月9日8:30至12:20,对南琴路(保税区北门路口至横琴大桥段)、横琴大桥、环岛东路主道(环岛北路口至横琴大道路口段,北往南方向)、横琴大道(环岛东路口至环岛西路口段,东往西方向,其中琴诗隧道、三叠泉隧道、琴羽隧道、琴石隧道双向)、环岛西路(横琴大道路口至环岛北路口段,南往北方向)、环岛北路(环岛西路口至环岛东路口段,西往东方向,其中北环隧道双向)实施交通管制。

上述道路管制期间,为确保道路交通安全畅通,交警部门将在上述路段外围路口进行限流、分流管控。请市民游客提前规划出行计划,避开赛事路段,按照临时交通标志指示通行,并服从现场工作人员指挥。公安交警部门将根据赛事进程,分段逐步解除管制。不便之处,敬请谅解。
3. 在11月8日11:30起至14:20以及11月9日8:30至12:20的比赛封控时间段内如需进岛或岛内前往网球中心的绕行路线和示意图如下:
绕行路线↓
(1)横琴岛外车辆:①十字门隧道→荣粤道→琴海东路→濠江路跨线桥→子期道→香江路→观众停车场;②横琴隧道→中心大道→港澳大道→天羽道→香江路→观众停车场;③横琴二桥→横琴大道→天羽道→香江路→观众停车场;
(2)横琴岛内车辆:红旗村→环岛东路→濠江路→掉头→濠江路跨线桥→子期道→香江路→观众停车场。
绕行路线图↓

管制期间,为确保道路交通安全畅通,公安交警部门将在上述路段外围路口进行限流、分流管控。请市民游客提前规划出行计划,优先选择公共交通、步行等绿色出行方式,避开赛事路段;观赛市民请按绕行路线前往停车场,文明行驶、规范停车,按照临时交通标志指示通行,并听从现场工作人员指挥。公安交警部门将根据赛事进程,分段逐步解除管制。不便之处,敬请谅解。
二、交通指引
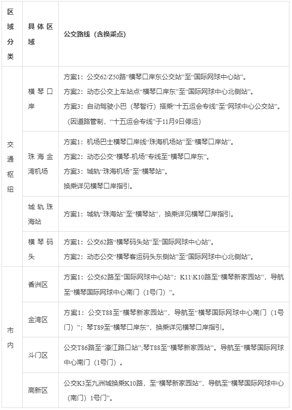
(一)公共交通指引

(二)自驾出行指引
1. 自驾出行指引:先微信搜索“横琴出行”小程序,制定出行路线
2. 使用方式:
(1)进入“横琴出行”小程序,轻点首页上方的“中华人民共和国第十五届运动会”活动交通指引。
(2)在指引页面中,您可以轻松查看本次活动的交通信息,包括停车场、充电桩等信息,并可一键导航直达活动地点。

导航直接搜索“十五运网球公众停车区”,如遇满位,也可选择“横琴文化艺术中心停车场(应急)”和“天沁园西北侧公共停车场(应急)”,搭乘公交接驳车。

公交接驳车:
1. 横琴文化艺术中心乘车点⇆横琴国际网球中心1号门

2. 琴达路乘车点⇆横琴国际网球中心1号门

(三)现场网约车/出租车指引赛期乘坐网约车/出租车,输入目的地至“横琴网球国际中心”,到指定上下车点,其它区域禁止停车。(返程请至“网约车上下车点”乘车)。
特此通告。
中华人民共和国第十五届全国运动会网球竞委会
2025年11月4日