12月4日,澳门通股份有限公司向公众发行带有“交通联合”标识的“澳门通”卡,标志着澳门特别行政区正式加入全国交通一卡通互联互通。
即日起,澳门特别行政区居民持“澳门通”卡除在澳门特别行政区使用外,还可在全国交通一卡通互联互通的城市乘坐公共交通。
同时,内地居民也可持带有“交通联合”标识的交通一卡通在澳门特别行政区乘坐公交车。


澳门特别行政区加入全国交通一卡通互联互通,将进一步增强与内地的沟通联系,助力澳门特别行政区旅游、商贸等行业繁荣发展,吸引更多内地游客到澳门观光,同时也为澳门居民到内地旅游、探亲、进行商务活动等提供便利。
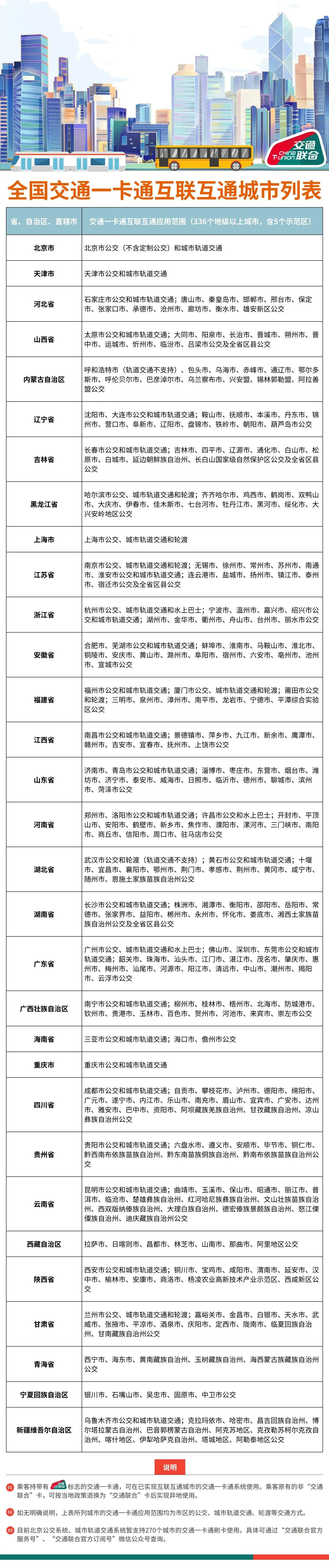
全国交通一卡通互联互通工作自启动以来,已实现336个地级以上城市和1700多个县区交通一卡通互联互通,服务范围覆盖公交、地铁、轮渡等多种公共交通方式,极大方便了人民群众跨市域公共交通出行。
